伟德国际(bevictor)官方网站-源自英国始于1946
首页
关于我们
bevictor1946韦德官网简介
现任领导
组织机构
管理队伍
机构成员
公司纪实
历任领导
党群工作
规章制度
党建工作
思政工作
工会工作
安全工作
人才培养
旗下产业
研究生教育
员工之家
员工工作
员工动态
规章制度
团学工作
科学研究
科研项目
研究成果
产学研合作
科研平台
学术交流
人才招聘
招生信息
就业指导
就业信息
考研信息
团队队伍
团队概况
教授风采
博士风采
特聘教授
客座教授
讲座教授
信息公开
规章制度
办事指南
下载专区
双一流建设
人才培养质量
团队队伍建设
科学研究水平
社会服务与学科声誉
审核评估
集团首页
集团首页
bevictor1946韦德官网
首页
关于我们
bevictor1946韦德官网简介
现任领导
组织机构
管理队伍
机构成员
公司纪实
历任领导
党群工作
规章制度
党建工作
思政工作
工会工作
安全工作
人才培养
旗下产业
研究生教育
员工之家
员工工作
员工动态
规章制度
团学工作
科学研究
科研项目
研究成果
产学研合作
科研平台
学术交流
人才招聘
招生信息
就业指导
就业信息
考研信息
团队队伍
团队概况
教授风采
博士风采
特聘教授
客座教授
讲座教授
信息公开
规章制度
办事指南
下载专区
双一流建设
人才培养质量
团队队伍建设
科学研究水平
社会服务与学科声誉
审核评估
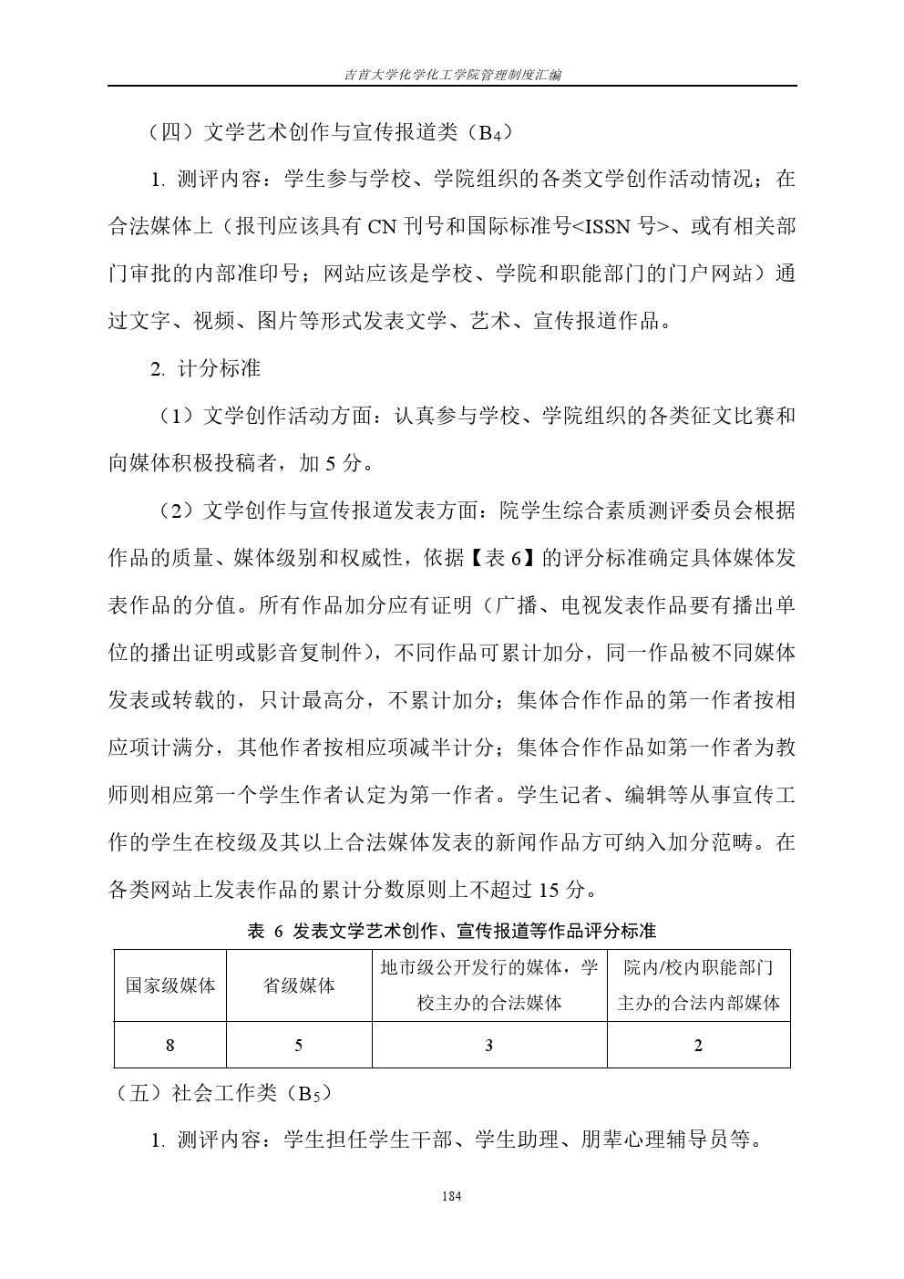
本科生综合素质测评办法
|
日期:2017-10-03
|
访问量: